關於嵩慶
關於嵩慶欣業
SGS-綠色標章
相關規範
相關認證
最新消息
新聞發布
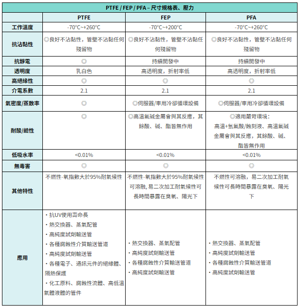
鐵氟龍知識
嵩慶知識
EDPM知識
鐵氟龍產品
鐵氟龍管
PTFE鐵氟龍管
PTFE彩色管
PTFE抗靜電管
FEP鐵氟龍管
PFA鐵氟龍管
鐵氟龍熱縮管
鐵氟龍彈簧管
鐵氟龍絕緣套管/毛細管
鐵氟龍波紋管
鐵氟龍不鏽鋼編織管
鐵氟龍預成型波紋管
鐵氟龍預成型管
金屬波紋管內襯鐵氟龍
金屬管內襯鐵氟龍
鐵氟龍噴塗
鐵氟龍噴塗-食品級
鐵氟龍噴塗-工業級
鐵氟龍內襯
鐵氟龍焊接
電熱器 / 熱交換器
鐵氟龍電熱器
鐵氟龍熱交換器
鐵氟龍玻纖布
鐵氟龍網格玻纖布
鐵氟龍玻纖輸送帶
鐵氟龍玻纖膠帶
鐵氟龍玻纖布-食品專用
矽膠玻纖布
鐵氟龍加工品
鐵氟龍桶槽
鐵氟龍束線帶
鐵氟龍絕緣子
鐵氟龍薄膜
鐵氟龍薄膜膠帶
鐵氟龍墊片/墊圈
鐵氟龍BELLOW/伸縮管
鐵氟龍泡綿/防火彈性帶
鐵氟龍輸送滾輪/軸承
鐵氟龍攪拌棒
鐵氟龍圓球/橢圓球
FEP包覆式Oring (Silicon / Vition)
VITON O-RING 表面噴塗 PTFE
PTFE O-RING / 全氟O型圈
鐵氟龍毛刷
鐵氟龍螺絲
鐵氟龍實驗室器材
鐵氟龍清洗架/花籃
鐵氟龍燒杯
鐵氟龍試管
鐵氟龍鑷子
鐵氟龍攪拌子
鐵氟龍接頭(PFA)
PFA直通等徑擴口接頭
PFA擴口外牙NPT螺紋變徑直通接頭
PFA擴口直接變徑接頭
PFA擴口板式等徑直通接頭
PFA擴口板式變徑直通接頭
PFA擴口外牙NPT螺紋直通接頭
PFA內牙FNPT內螺紋直接接頭
PFA擴口90°等徑彎接頭
PFA擴口外牙NPT螺紋變徑90°彎接頭
PFA擴口90°變徑彎接頭
PFA外牙NPT螺紋等徑90°彎接頭
PFA擴口等徑三通接頭
PFA擴口變徑外牙NPT螺紋接頭
PFA擴口變徑三通接頭
EPDM產品
EPDM橡膠管
EPDM夾紗管
EPDM預成型管/定型管
EPDM布紋面夾紗預成型管
EPDM隔膜墊片
解決方案
伺服器水冷管路解決方案
車用水冷管路解決方案
合作夥伴
加工技術
鐵氟龍
工程塑膠
金屬加工
管件翻邊技術
風管產品
軟質風管
LT-422 耐高溫排氣煙囪風管(可達+200 ℃)
LT-426-HT 耐高溫矽膠風管(-70°C/+500°C,短時可達+550°C)
LT-427 鋁箔耐高溫保溫風管(GB8624B1級燃燒測試)
LT-428 耐高溫保溫風管(-70°C/+300°C) 短時間可達+350 °C
LT-429 氯丁橡膠複合風管(40°C/+150°C,短時可達+170°C )
LT-461 高溫排氣風管
LT-480 耐高溫風管(-70°C/+1000°C)
LT-423-C 耐高溫風管 (40 ℃/130 ℃,短時間可達+150 ℃)
LT-423-E 耐高溫風管(-40 ℃ /130 ℃,短時間可達+150 ℃)
LT-426-W 耐高溫矽膠風管(-70 °C/+300 °C ,短時間可達350 °C。)
LT462-阻燃VO防靜電軟管(-70 °C/+550°C)
伸縮風管
LT-370 耐腐蝕風管(-30℃/+250℃)
LT-371耐酸鹼軟管(-150°C/+270°C)
LT-400 高溫伸縮風管(-60℃/+400℃)
LT-460 耐高溫通風管(-60℃/+600℃,短時間可達700℃)
LT-463 耐高溫內夾風管(-70℃/+300℃)
LT-464 複合鋁箔纖維風管(可達180℃)
LT-490 耐高溫阻燃風管(-60℃/+900℃)
聯絡我們
我們的品牌
向右滑動⭢
相關商品
高階清晰度、靈活性、更高連續工作溫度,PFA鐵氟龍管能完美達到使用需求。 PFA TUBE/PFA管/PFA鐵氟龍管/PFA鐵氟龍軟管/PFA鐵氟龍裁切管
用於工業領域,尤其是在化學工業、食品加工、製藥業以及其他需要高度耐腐蝕和潔淨環境的領域。 金屬配管 / 直通 / 三通 / 多通 / 異徑 金屬內襯PTFE單片式異徑法蘭 PTFE內襯鐵氟龍直通管 / PTFE內襯鐵氟龍三通管 PTFE內襯金屬管 / PTFE內襯接頭 / PTFE內襯球閥 金屬內襯鐵氟龍直通管 / 金屬內襯鐵氟龍三通管 鐵氟龍內襯金屬管 / 鐵氟龍內襯接頭 / 鐵氟龍內襯球閥
Cold Plate於局限空間配置時,鐵氟龍預成型波紋管將提供最適配的管道造型,提高整體散熱效能。 PTFE鐵氟龍預成型波紋管/PTFE定型管 PTFE鐵氟龍定型波紋管/PTFE預成型管 PTFE預成型波紋管/PTFE定型波紋管 FEP鐵氟龍預成型螺旋管/FEP定型管 FEP鐵氟龍定型螺旋管/FEP預成型管 FEP預成型螺旋管/FEP定型螺旋管
環境溫度、壓力、流體條件嚴苛時,鐵氟龍編織管可大幅提升管件耐壓性。 鐵氟龍平滑不鏽鋼編織管 / 鐵氟龍波紋不鏽鋼編織管 PTFE平滑不鏽鋼編織管 / PTFE波紋不鏽鋼編織管 編織蛇管 / 橡膠包覆管 / 特殊編織管 鐵氟龍耐高壓編織管 / PTFE耐高壓編織管